福大怡山创意园智慧园区网络升级改造项目的延期公告

文章来源: 发布时间:2022-06-06 浏览次数:1200次

一、项目基本情况

原公告的采购项目编号:FJLQ20220066      

原公告的采购项目名称:福大怡山创意园智慧园区网络升级改造项目      

首次公告日期:2022年05月17日      

二、更正信息

更正事项:采购文件

更正内容:

由于招标人采购信息优化,故项目延期开标及截标,时间另行通知。

更正日期:2022年06月04日 

三、其他补充事宜

本延期公告作为福大怡山创意园智慧园区网络升级改造项目(项目编号:FJLQ20220066)招标文件(含附件)的澄清、补充和说明,是招标文件(含附件)的组成部分。本延期公告内容与招标文件(含附件)有不一致的,以本延期公告为准。本公告对各供应商有约束力,各潜在供应商请于2022060617:30前将该延期公告打印并加盖公章扫描发邮件至我司确认。若供应商在规定时间内未回执的,视同该公告已收悉。

四、凡对本次公告内容提出询问,请按以下方式联系。

1.采购人信息

名 称:福州怡山文化创意有限公司     

地址:福州市鼓楼区福大怡山青年创新创业中心4楼管委会        

联系方式:周先生0591-88813927      

2.采购代理机构信息

名 称:福建立勤招标代理有限公司            

地 址:福州市鼓楼区工业路523号福大怡山文化创意园北区3号楼101            

联系方式:张静 0591-63037998            

3.项目联系方式

项目联系人:张静

电 话:  0591-63037998


福大怡山创意园智慧园区网络升级改造项目补充公告一

发布时间:2022/05/30

一、项目基本情况

原公告的采购项目编号:FJLQ20220066

原公告的采购项目名称:福大怡山创意园智慧园区网络升级改造项目

首次公告日期:20220517

二、更正信息

更正事项:采购文件

更正内容:详见附件

更正日期:20220530日 

三、其他补充事宜

1、招标人及代理机构根据潜在投标人对项目提出的疑问逐一进行澄清说明(内容详见附件),请所有潜在投标人根据招标文件(含附件)及本补充公告(含附件)内容编制投标文件,如有疑问可自行与招标人联系并进行实地勘察。

2、本补充公告(含附件)作为福大怡山创意园智慧园区网络升级改造项目(项目编号:FJLQ20220066)招标文件(含附件)的澄清、补充和说明,是招标文件(含附件)的组成部分。本补充公告(含附件)内容与招标文件(含附件)有不一致的,以本补充公告(含附件)为准。本公告对各供应商有约束力,各潜在供应商请于2022053117:30前将该补充公告打印并加盖公章扫描发邮件至我司确认。若供应商在规定时间内未回执的,视同该公告已收悉。

四、凡对本次公告内容提出询问,请按以下方式联系。

1.采购人信息

名 称:福州怡山文化创意有限公司

地址:福州市鼓楼区福大怡山青年创新创业中心4楼管委会 

联系方式:周先生0591-88813927

2.采购代理机构信息

名 称:福建立勤招标代理有限公司

地 址:福州市鼓楼区工业路523号福大怡山文化创意园北区3号楼101 

联系方式:张静 0591-63037998

3.项目联系方式

项目联系人:张静

电 话:0591-63037998

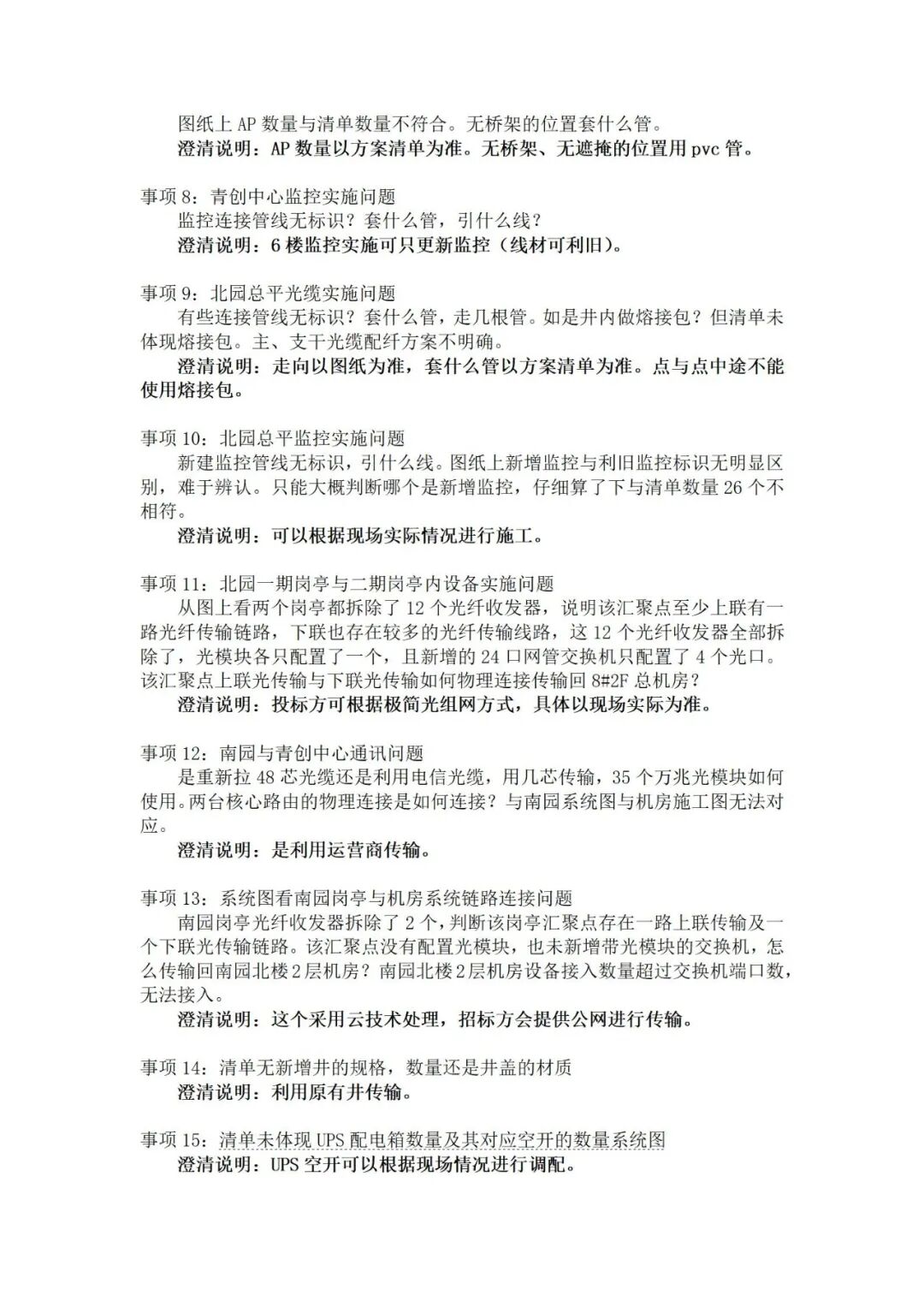
20220530170259_0107_01.jpg

20220530170259_0107_02.jpg

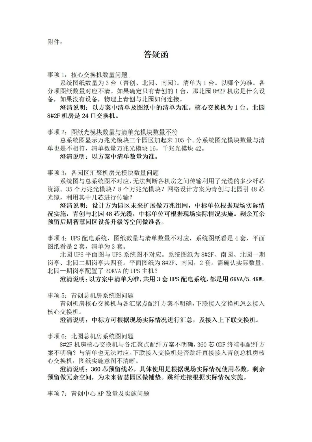
20220530170259_0107_03.jpg

20220530170259_0107_04.jpg