福州怡山文化创意有限公司智慧园区网络升级改造设计方案采购项目征集公告

文章来源: 发布时间:2022-01-13 浏览次数:983次

为优化福州怡山文化创意园网络环境,解决三个物理分割的园区(南园,北园,怡山文化创意二期)设施设备互通互联的问题,园区硬件设施设备接入云平台等系列问题,福州怡山文化创意有限公司决定公开征集福州怡山文化创意园智慧园区的设计方案,现将方案征集有关事宜公告如下:

1.项目名称:福州怡山文化创意有限公司智慧园区网络升级改造设计方案采购项目
2.项目内容及要求:
图片
3.项目现状:
(1)南园:园区监控系统与怡山创意园中心消控室处于基本离线状态,水电传输不稳定经常有离线出现,原先项目利用运营商管网对南园与怡山创意园总消控中心进行有线连接,目前项目现场采用电信 100M 家用宽带升级成旗舰版(具体数据怡山公司提供)作为接入解决南园与消控中心的传输,监控传输对带宽要求高,上行带宽不足造成视频卡顿。
2)北园:网络状况比较复杂,基础网络陈旧,多数光纤线路已破损严重,经过多次维修整改,存在节点多,线路错综复杂,需要梳理规划。存在监控掉线,停车收费系统、智能水电表系统经常失联,无法充值缴费等问题。
3)怡山创意园二期:存在监控离线、掉帧、部分无法加载。停车收费系统经常性故障,智能水电表系统经常局部失联,无法充值缴费等问题。核心交换机目前 CPU、内存使用率高,设备告警目前承载率超过百分之 85%,经常达到 90%以上,导致性能严重不足。
4.供应商资格要求:
(1)供应商有效的营业执照复印件;
(2)供应商代表应执有法定代表人(或负责人)的授权书【若为法定代表人(或负责人)直接参加报价可不需此件,但需提供法定代表人(或负责人)身份证】;
(3)企业相关资质证书复印件;
5.投标方法:有意参加方案征集的设计单位必须在投标截止日期前将投标文件(含资质证明文件、方案及报价单等相关材料装订成册,一正一副)送达福建立勤招标代理有限公司,逾期送达的概不受理。
投标截止时间2022年1月20日14:30
投标文件递交地点:福州市鼓楼区工业路523号福大怡山文化创意园北区3号楼101二层
6.投标材料
内容需以文本、图件等形式表现。
1)参加方案征集的设计单位需提供单位法人授权委托书、受委托人身份证原件及复印件、营业执照副本、资质证书副本原件与加盖公章的复印件。
(2)设计方案
设计思路具有创新性、前瞻性和指导性,需按照现状考虑如何解决三个物理分割的园区的设施设备互通互联的问题;
提供智慧园区云管理服务平台,园区的硬件设施设备必须接入该云平台(但不能因为接入云平台而增加建设施工预算成本);
必须考虑智慧园区的商业运营思路,包括与园区管理与客户之间的互动;
云平台必须实现远程功能(包括远程抄表,客户可以在平台上进行相关投诉报修,缴交物业费、水费、电费、停车费、水电公摊、空调公摊等费用)
云平台能提供大屏展示功能,整合智慧园区的智能软硬件的数据,用于对内管理或对外展示。
其他设计单位认为应解决的问题。
未尽内容详见附件。
(3)设计报价及投资初估。
7.中标及付款
(1)设计方案征集资格审查评选办法:成立由专家组成的评标委员会,对设计单位提交的应征设计方案进行评比,结合设计单位对项目的预算报价,按综合评分法(《评标标准和方法》详见附件2)确定最佳设计方案。参与本项目投标公司前三名(除中标公司外),给予第二、第三名公司各2000 元补贴。
(2)分两期付款给中标设计公司,首期付款中标完优化设计交付后60日内付设计总价的70%;施工期间设计公司监督并随时配合施工优化设计方案,工程竣工起60日内付清30%尾款。
8.代理服务收费标准:
中标人须在领取中标通知书之前一次性向代理机构指定的账户缴纳¥4000元代理服务费。
缴纳代理服务费账户:
开户名:福建立勤招标代理有限公司   
开户行:中国工商银行股份有限公司福州鼓楼支行
账  号:1402 0232 0960 0058 290
9.联系方式:

(1)招标代理机构联系方式

招标代理机构:福建立勤招标代理有限公司
地    址:福州市鼓楼区工业路523号福大怡山文化创意园北区3号楼101二层
联 系 人:刘女士
联系电话:0591-63037996
(2)采购单位联系方式
采购单位:福州怡山文化创意有限公司
地址:福州市鼓楼区工业路523号福大怡山青年创新创业中心4楼管委会
联系人:何先生
联系电话:13859089952
监督邮箱:409347308@qq.com

福建立勤招代理有限公司

2022年1月13日

附件1:智慧园区设计招标承包内容及技术文件

一、 智慧园区设计招标承包内容

1、勘察

输出原网络拓扑、路由图。网络设备列表:设备品牌,型号,参数,网口数(已使用数,未使用),光口数(已使用数,未使用数),上联接口设备,下联接口设备。接入的终端设备(监控、门禁、背景音乐、停车、远程水电表系统设备等,其中停车、远传水电表系统需要独立网络) 是否满足现有使用要求,满足要求,利旧。不满足要求,在其他网络节点是否可用。
2、设计
设计需考虑园区的设备后续需接入园区管理平台。
新增网络设备、利旧网络设备、替换网络设备、新增主干线路,输出设计图纸(设备平面分布、网络拓扑、路由图等)及网络设备工程实施清单。设计成果与原勘查结果各项指标对比。
本设计项目最终目的是网络设备升级改造扩容用于承载智能化系统联网及满足接入智慧园区云平台的需求,统一管理。

二、 设计招标技术文件(设计招标技术文件要求投标方逐条响应无偏离,未响应或出现负偏离都将视为报价无效。)

1、 网络改造设计概述

分层网络设计
核心层:连接分布层设备
分布层:将较小的本地网络相互连接起来
接入层:为网络中的主机及终端设备提供连接
网络需求:全天候正常运行、快速恢复、可靠、不应太费时间、安全、故障排查应简单易行、易于调整。
目标:可扩展性、可用性、安全性、管理便利性。
1.1、核心层需求
确保全天候运作、使吐量最大化、便于网络增长。
冗余和负载均衡、高速与汇聚链路、扩展性好、快速收敛的路由协议。
通过核心层部署冗余链路,确保发生故障时网络设备可使用备用路径传输数据。
1.2、分布层需求
过滤与管理流量、强制访问控制策略、向核心层通告路由之前总结路由、将核心层和接入层的故障或者中断相隔、在接入层VLAN之间路由、中继用于承载属于VLAN、在同一条链路的多台设备间传输的流量;当分布层的设备间存在冗余链路时,可以进行配置,是流量在多条链路上进行负载均衡。
1.3、接入层需求
改进管理便利性和对网络的持续支持为目标:命名结构、VLAN体系结构、流量模式、优先排序策略、确保网络不会太复杂、使故障排除变得简单、使将来添加新功能和新服务时更简单。
1.4、将远程站点集成到网络设计中
有线光缆传输、远距离无线传输技术、VPN使用公共网络来连接远程站点或用户的专用网络,或者其他技术应用。
满足三个物理分割的园区(二期、南园、北园)的设施设备互通互联。
1.5、现场其它调整要求
(1)北园,二期原有监控路由连接非光纤的改为光纤连接,提升园区未来的扩展智慧园区的必要。
(2)北园岗亭所有的光纤汇聚点,移至北园8号楼2F弱电井后再进行分支馈线。
(3)北园8号楼2F弱电井提供220V电源供园区网络使用。
(4)园区岗亭增加可以持续2小时的UPS应急电源供停车场道闸使用,共3套。
(5)二期和北园重新铺设光缆,进行扩张。
(6)南园,二期之间使用运营商提供的专线解决互联互通问题。
(7)设备品牌选择(华为、H3C、锐捷)。

2、智慧园区平台设计需求

设计需考虑园区的设备后续需接入园区管理平台。
2.1、接入智慧园区云管理服务平台;
2.2、设计时须考虑智慧园区的商业运营思路,包括与园区管理与客户之间的互动;
2.3、云平台必须实现系统功能模块,要求投标方进行调研确认,需要包含如下模块。

A、物业管理模块。

(1)项目基础信息管理:设计是否满足,需要设计出细化模块和具体说明,满足怡山园区管理要求。
(2)物业财务管理模块:设计是否满足,需要设计出细化模块和具体说明,满足怡山园区管理要求。
(3)商业运营管理模块:设计是否满足,需要设计出细化模块和具体说明,满足怡山园区管理要求。
(4)移动端管理:设计是否满足,需要设计出细化模块和具体说明,满足怡山园区管理要求。

B、智慧社区云平台,要求包含园区硬件数据汇总及展示功能,设计是否满足,需要设计出细化模块和具体说明,满足怡山园区管理要求。

1、怡山文化创意二期1F监控室内设置核心机房

图片

2、北园:现所有数据汇聚岗亭后光缆传回核心机房

图片

3、南园:现状所有数据汇聚岗亭后宽带云端传输至核心机房

图片

附件2:

评标标准和方法:

本项目评标采用综合评分法,具体如下:
评标委员会根据统一的标准和方法对满足招标文件全部实质性要求的投标文件进行评估,评审出各投标人的综合得分,综合得分排名第一名的投标人推荐为中标候选人。按照综合得分从高到低的顺序进行排序,若出现相同的综合得分,则依次按照投标报价得分从高到低、商务部分得分从高到低的顺序进行排序;再相同,则采取随机抽取方式推荐中标候选人。
 
分值分布如下:
PT:技术部分评分           满分60
PB:商务部分评分           满分10
PF:报价部分评分           满分30
备注:计算分数时四舍五入保留小数点后两位。
 
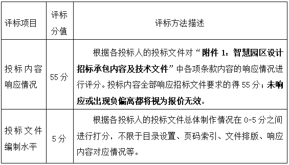
Ⅰ 技术部分评分(PT)   满分60
图片

Ⅱ 商务部分评分(PB)   满分10

图片

Ⅲ 价格部分评分(PF)   满分30 

投标人的投标报价经修正后,计算出报价评标价,评委将按下列方法计算各合格投标人的报价部分得分。
PF= F ÷F × 30 
注:1、PF为投标价格得分。
2、F为评标基准价=进入评分的各合格投标人中报价评标价的最低值。
3、F为各合格投标人的报价评标价。
4、计算分数时四舍五入保留小数点后两位。

综合得分:P=PT+PB+PF